Product Summary
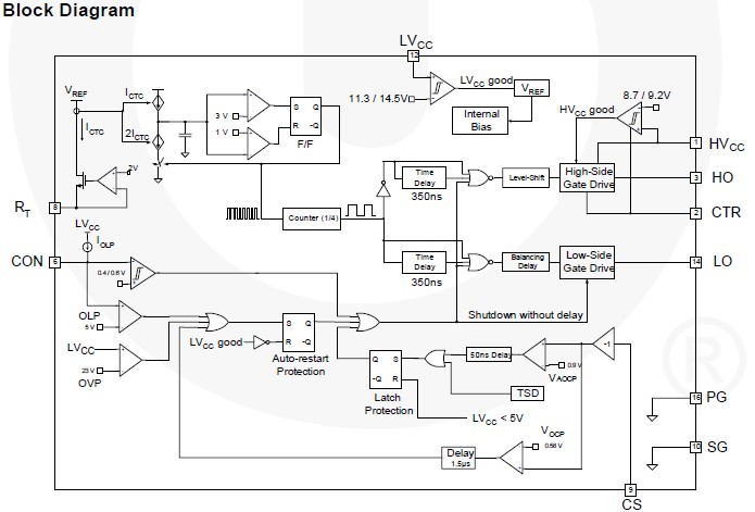
The FAN7621 is a pulse frequency modulation controller for high-efficiency half-bridge resonant converters. Offering everything necessary to build a reliable and robust resonant converter, the FAN7621 simplifies designs and improves productivity, while improving performance. The FAN7621 includes a high-side gatedrive circuit, an accurate current controlled oscillator, frequency limit circuit, soft-start, and built-in protection functions.
Parametrics
FAN7621 absolute maximum ratings:(1)High-Side Gate Driving Voltage, VHO: VCTR-0.3 to HVCC V; (2)Low-Side Gate Driving Voltage, VLO: -0.3 to LVCC; (3)Low-Side Supply Voltage, LVCC: -0.3 to 25.0V; (4)HVCC to VCTR High-Side VCC Pin to Center Voltage: -0.3 to 25.0V; (5)Center Voltage, VCTR: -0.3 600V; (6)Control Pin Input Voltage, VCON: -0.3 to LVCC; (7)Current Sense (CS) Pin Input Voltage, VCS: -5.0 to 1.0V; (8)RT Pin Input Voltage, VRT: -0.3 to 5.0V.
Features
FAN7621 features: (1)Variable Frequency Control with 50% Duty Cycle; (2)for Half-bridge Resonant Converter Topology; (3)High Efficiency through Zero Voltage Switching (ZVS); (4)Fixed Dead Time (350ns); (5)Up to 300kHz Operating Frequency; (6)Pulse Skipping for Frequency Limit (Programmable); (7)at Light-Load Condition; (8)Remote On/Off Control Using CON Pin; (9)Protection Functions: Over-Voltage Protection; (10)(OVP), Overload Protection (OLP), Over-Current; (11)Protection (OCP), Abnormal Over-Current Protection; (12)(AOCP), Internal Thermal Shutdown (TSD).
Diagrams

| Image | Part No | Mfg | Description | ![]() |
Pricing (USD) |
Quantity | ||||||||||||
|---|---|---|---|---|---|---|---|---|---|---|---|---|---|---|---|---|---|---|
![]() |
![]() FAN7621 |
![]() Other |
![]() |
![]() Data Sheet |
![]() Negotiable |
|
||||||||||||
![]() |
![]() FAN7621BSJ |
![]() Fairchild Semiconductor |
![]() DC/DC Switching Controllers Contr. for Half-Brdg Resonant Converters |
![]() Data Sheet |
![]() Negotiable |
|
||||||||||||
![]() |
![]() FAN7621N |
![]() Fairchild Semiconductor |
![]() Power Driver ICs Control IC of High Power FPS |
![]() Data Sheet |
![]()
|
|
||||||||||||
![]() |
![]() FAN7621SJ |
![]() Fairchild Semiconductor |
![]() Power Driver ICs PWM Control IC for High Power FPS |
![]() Data Sheet |
![]()
|
|
||||||||||||
![]() |
![]() FAN7621SJX |
![]() Fairchild Semiconductor |
![]() Power Driver ICs PWM Control IC for High Power FPS |
![]() Data Sheet |
![]()
|
|
||||||||||||
![]() |
![]() FAN7621BSJX |
![]() Fairchild Semiconductor |
![]() Switching Converters, Regulators & Controllers Contr for Half-Brdg Resonant Converters |
![]() Data Sheet |
![]()
|
|
||||||||||||
![]() |
![]() FAN7621SSJ |
![]() Fairchild Semiconductor |
![]() Switching Converters, Regulators & Controllers Contr. for Half-Brdg Resonant Converters |
![]() Data Sheet |
![]() Negotiable |
|
||||||||||||
![]() |
![]() FAN7621SSJX |
![]() Fairchild Semiconductor |
![]() Power Switch ICs - POE / LAN CONTROL IC OF FPS |
![]() Data Sheet |
![]()
|
|
||||||||||||
(China (Mainland))










